胖东来重奖伤人事件中20名勇敢员工
创建日期:
2025年11月05日
来源:
据胖东来商贸集团有限公司官方抖音账号@胖东来 消息,11月5日晚,胖东来发布关于胖东来员工勇敢正义奖励公示,对于参与11月2日生活广场突发故意伤害应急事件处置的员工进行奖励,给予20名员工共计¥20万元奖励,单人最高奖励达¥5万元。
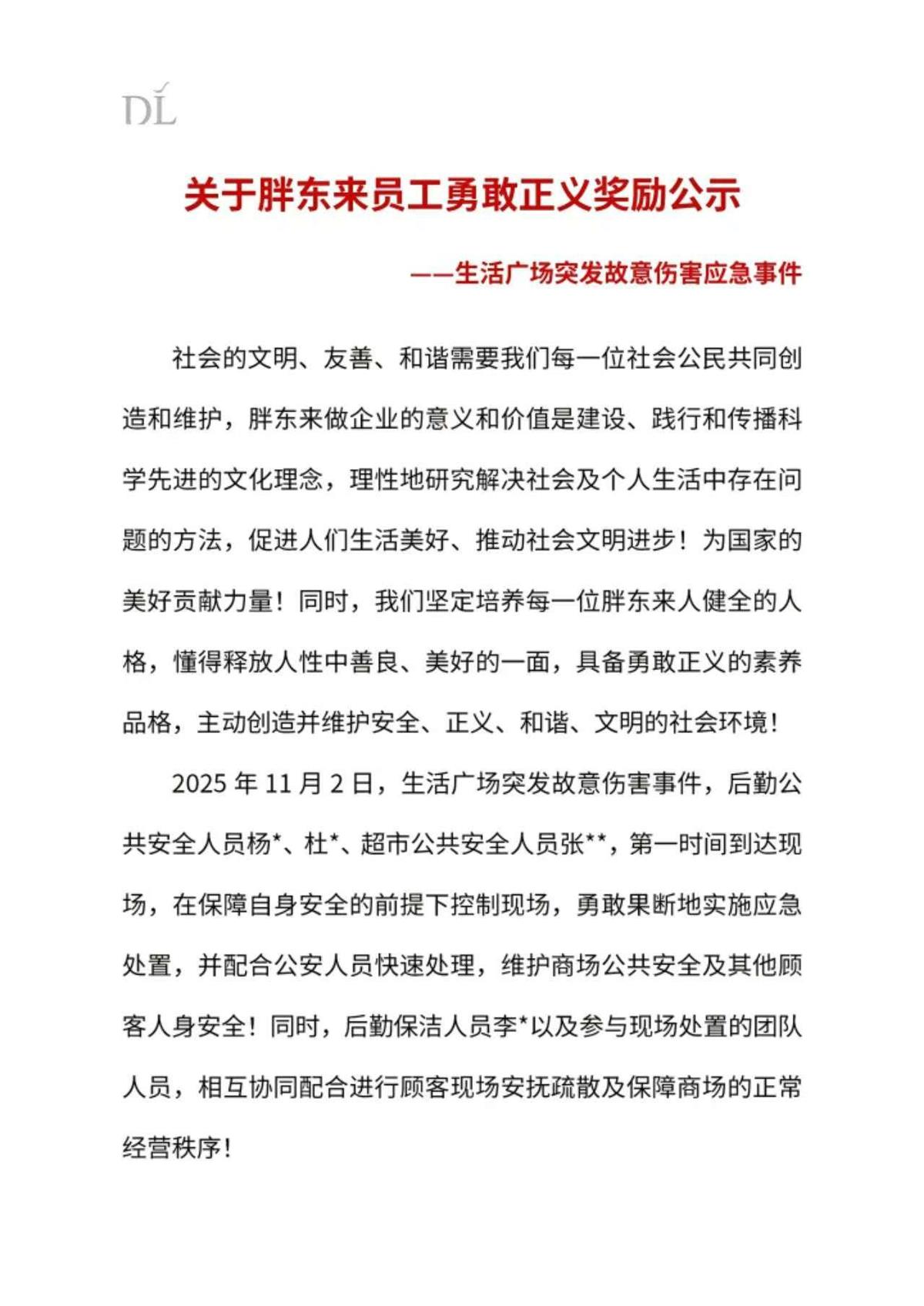
公示显示,2025年11月2日,生活广场突发故意伤害事件,后勤公共安全人员杨某、杜某、超市公共安全人员张某某,第一时间到达现场,在保障自身安全的前提下控制现场,勇敢果断地实施应急处置,并配合公安人员快速处理,维护商场公共安全及其他顾客人身安全。同时,后勤保洁人员李某以及参与现场处置的团队人员,相互协同配合进行顾客现场安抚疏散及保障商场的正常经营秩序。
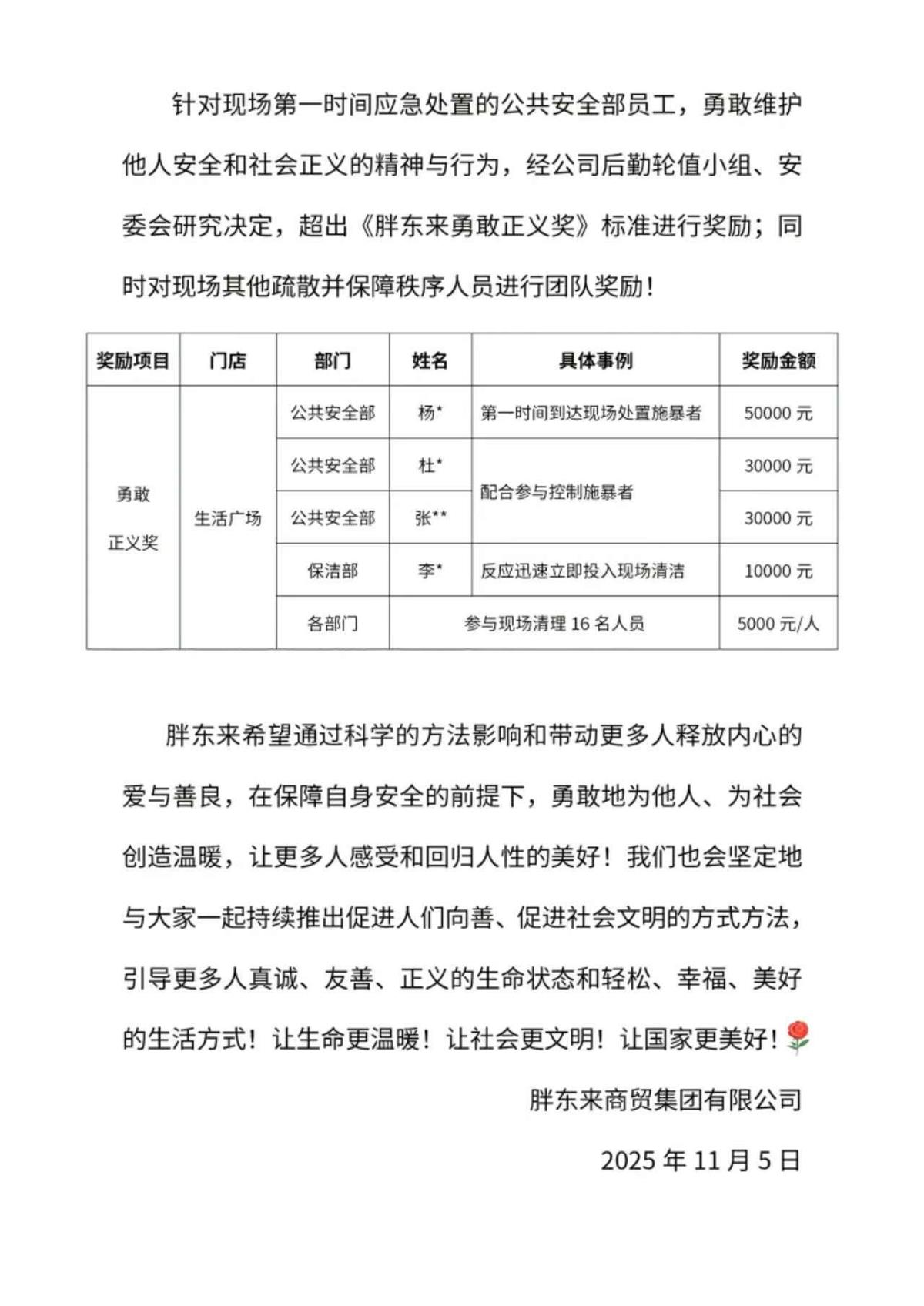
针对现场第一时间应急处置的公共安全部员工,勇敢维护他人安全和社会正义的精神与行为,经公司后勤轮值小组、安委会研究决定,超出《胖东来勇敢正义奖》标准进行奖励;同时对现场其他疏散并保障秩序人员进行团队奖励。
其中,第一时间到达现场处置施暴者的杨某被奖励¥5万元,配合参与控制施暴者的杜某与张某某被分别奖励¥3万元,反应迅速立即投入现场清洁的李某被奖励¥1万元,参与现场清理的16名人员每人被奖励¥5000元。
胖东来表示,希望通过科学的方法影响和带动更多人释放内心的爱与善良,在保障自身安全的前提下,勇敢地为他人、为社会创造温暖,让更多人感受和回归人性的美好。


@胖东来抖音截图
胖东来官网信息显示,胖东来勇敢正义奖的奖励标准为:企业内部公告表扬;根据具体事件发放¥500-¥10000元的奖励;对于做出重大贡献的情况,经门店及公司评估后可超出以上标准予以奖励。
据胖东来介绍,勇敢正义的行为包括但不仅限于主动帮助或送治处于受伤、摔倒、醉酒无自我意识等危急情况的人员;救助轻生、落水、触电等生命处于危险情况的人员;对偷盗、抢劫等行为进行阻止、拦截、抓捕;遇到打骂父母、妻子、孩子等暴力行为予以阻止和报警等。
据此前报道,11月2日下午,许昌市胖东来生活广场内发生一起故意伤害案件。许昌市公安局魏都分局消息,当日下午2时许,在魏都区南大街胖东来生活广场一楼大厅入门处,犯罪嫌疑人冯某某(男,37岁)因纠纷将吴某某(男,41岁)、徐某某(女,39岁)夫妻二人致伤。案发后,巡逻警力与商场保安人员第一时间将嫌疑人冯某某抓获,并及时将伤者送医。目前,两名伤者伤情稳定。警方表示,该案目前正在进一步侦办中。公安机关将严格依法处理,维护社会公平正义。
来源:观察者网
Facebook
X